华兰生物工程股份有限公司
  • 走进华兰
  • 新闻之窗
  • 公示信息
  • 产品中心
  • 投资者关系
  • 科技创新与质量保证
  • 预防与保健
  • 招聘信息
  • 招标信息

走进华兰

一切为了人类健康

  • 华兰概况
  • 董事长致辞
  • 华兰发展史
  • 厂区掠影
  • 子公司简介

新闻之窗

及时了解公司动态

  • 新年开启新篇章,2024年元旦安康董事长到新厂区慰问员工,并为新厂区大门落成揭牌
  • 华兰生物紧急驰援甘肃灾区
  • 华兰生物研究院揭牌仪式在郑州举行
  • 查看更多

公示信息

一切为了人类健康

  • 产品信息
  • 企业资质
  • 医药代表

人血白蛋白

静注人免疫球蛋白(pH4)

人免疫球蛋白

破伤风人免疫球蛋白

乙型肝炎人免疫球蛋白

狂犬病人免疫球蛋白

人凝血酶原复合物

人凝血因子VIII

人纤维蛋白原

查看更多

投资者关系

一切为了人类健康

  • 临时公告
  • 定期报告
  • 联系我们

科技创新与质量保证

一切为了人类健康

  • 科技创新
  • 质量保证
  • 学术交流
  • 企业荣誉

预防与保健

一切为了人类健康

  • 健康知识
  • 宣传资料
  • 不良反应
  • 视频中心

药品不良反应报告邮箱:gfywjjb@hualan.com

药品不良反应报告电话:0373-3519992/3519588

招聘信息

您的加入可以给我们带来新的活力,我们同样也可以赠您无限的发展空间

  • 人才理念
  • 招聘信息
  • 联系方式

招标信息

一切为了人类健康

  • 招标信息

HUALAN

走进华兰
  • 华兰概况
  • 董事长致辞
  • 华兰发展史
  • 厂区掠影
  • 子公司简介
新闻之窗
公示信息
  • 产品信息
  • 企业资质
  • 医药代表
产品中心
  • 人血白蛋白
  • 静注人免疫球蛋白(pH4)
  • 人免疫球蛋白
  • 破伤风人免疫球蛋白
  • 乙型肝炎人免疫球蛋白
  • 狂犬病人免疫球蛋白
  • 人凝血酶原复合物
  • 人凝血因子VIII
  • 人纤维蛋白原
投资者关系
  • 临时公告
  • 定期报告
  • 联系我们
科技创新与质量保证
  • 科技创新
  • 质量保证
  • 学术交流
  • 企业荣誉
预防与保健
  • 健康知识
  • 宣传资料
  • 不良反应
  • 视频中心
招聘信息
  • 人才理念
  • 招聘信息
  • 联系方式
招标信息
  • 招标信息
子公司简介
  • 华兰生物疫苗股份有限公司
  • 华兰生物工程重庆有限公司
  • 华兰基因工程有限公司
  • 华兰生物工程(苏州)有限公司
  • 科技创新
  • 质量保证
  • 学术交流
  • 企业荣誉
首页 > 科技创新与质量保证 > 科技创新
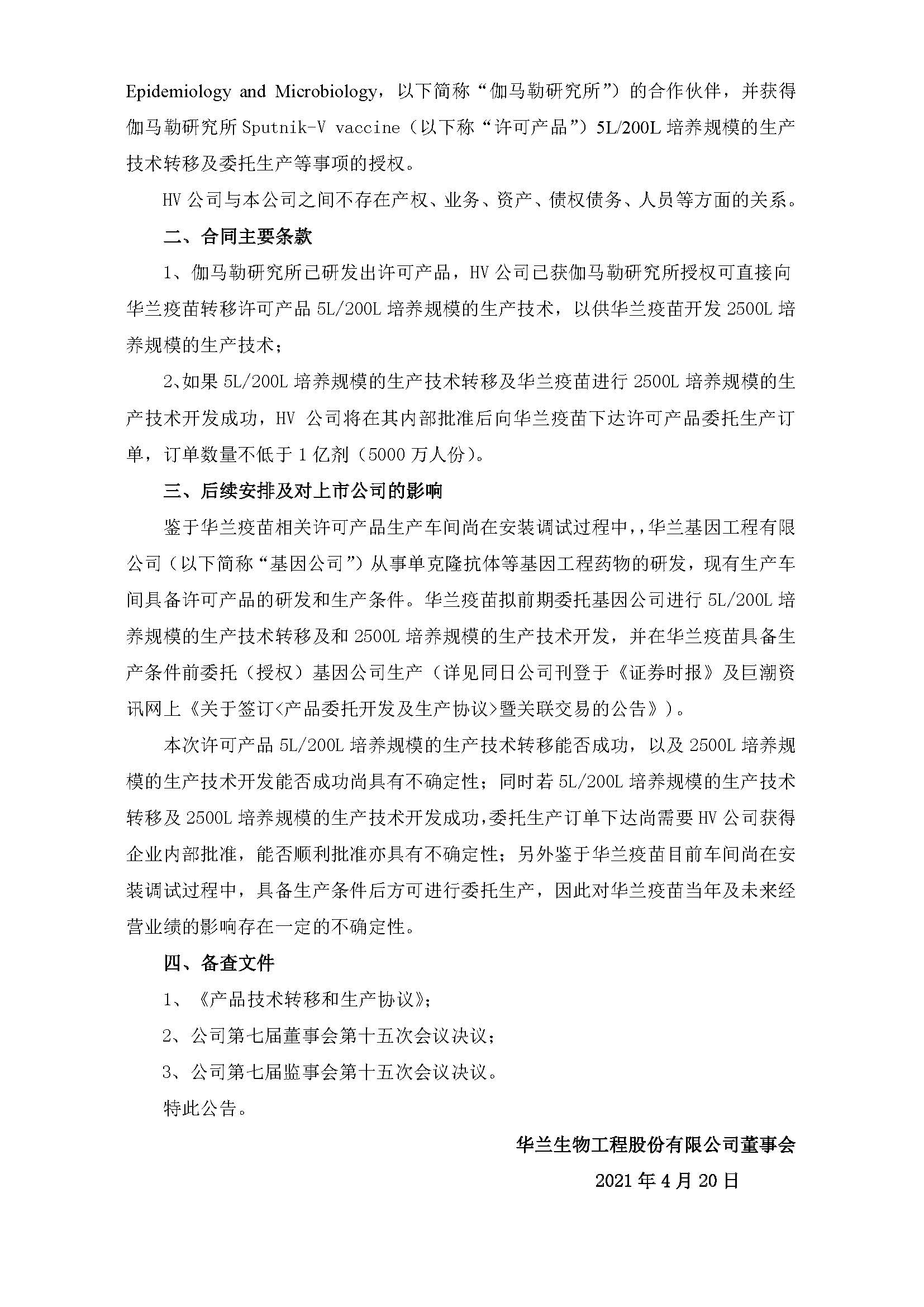
关于控股子公司签订《产品技术转移和生产协议》的公告
发布时间:2021-04-20 浏览量:12670

20210420 关于控股子公司签订《产品技术转移和生产协议》的公告 _页面_120210420 关于控股子公司签订《产品技术转移和生产协议》的公告 _页面_2

上一篇:关于控股子公司取得药物临床试验批准通知书的公告
下一篇:公司取得“重组Exendin-4-Fc融合蛋白注射液”药物临床试验批准通知书

相关信息

关于控股子公司取得药物临床试验批准通知书的公告
关于控股子公司签订《产品技术转移和生产协议》的公告
公司取得“重组Exendin-4-Fc融合蛋白注射液”药物临床试验批准通知书
公司取得新工艺静注人免疫球蛋白《临床试验通知书》
控股子公司四价流感病毒裂解疫苗国内首家上市
2015年度国家技术发明奖推荐项目公示
走进华兰
  • 华兰概况
  • 董事长致辞
  • 华兰发展史
  • 厂区掠影
  • 子公司简介
产品中心
  • 人血白蛋白
  • 静注人免疫球蛋白(pH4)
  • 人免疫球蛋白
  • 破伤风人免疫球蛋白
  • 乙型肝炎人免疫球蛋白
公示信息
  • 产品信息
  • 企业资质
  • 医药代表
投资者关系
  • 临时公告
  • 定期报告
  • 联系我们
科技创新与质量保证
  • 科技创新
  • 质量保证
  • 学术交流
  • 企业荣誉
预防与保健
  • 健康知识
  • 宣传资料
  • 不良反应
  • 视频中心
招聘信息
  • 人才理念
  • 招聘信息

联系我们

官方网站

服务热线

0373-3519992

CopyRight © 2010-2024 华兰生物工程股份有限公司 版权所有

ICP备案号:京ICP证000000号 互联网药品信息服务资格证:(豫)非经营性2015-0028 豫公网安备 41070202000345号